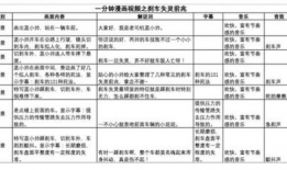
亲爱的创作者们,你是否在为制作视频脚本而烦恼?是不是觉得每次写脚本都像是在进行一场无头苍蝇的追逐?别担心,今天我要给你带来一份特...
娱乐圈,这个光鲜亮丽的舞台,总是充满了各种八卦和爆料。今天,就让我带你一起走进这个神秘的世界,看看那些让人瞠目结舌的娱乐圈吃瓜事...
你有没有发现,最近91直播APP里的钻石可是越来越抢手了?不少小伙伴都在悄悄地研究怎么才能搞到更多的钻石,好让自己在直播界风生水...
你有没有发现,最近动漫圈里有个小家伙特别火呢?它就是——citrus动漫!这可不是什么普通的动漫,它可是集合了悬疑、爱情、校园等...
最近网上可是热闹非凡呢!刘学义吃瓜爆料视频大全,这可是网友们茶余饭后的热门话题。今天,就让我带你一起走进这个充满八卦的世界,一探...
娱乐圈的瓜,你吃了吗?肖战,这位曾经的流量小生,最近可是成为了吃瓜群众的热门话题。今天,就让我带你一起深入挖掘肖战背后的故事,揭...
嘿嘿嘿视频,这个话题在互联网上可是引起了不小的波澜。你有没有想过,这些看似简单的视频背后,隐藏着怎样的故事和秘密呢?今天,就让我...
动漫迷们,你是否也有过这样的时刻:在夜深人静的时候,被一部动漫深深吸引,仿佛置身于一个浩瀚无垠的宇宙之中?今天,就让我带你走进《...
你有没有听说过九九精品在线视频?这可是最近在网上火得一塌糊涂的地方哦!想象坐在家里,就能看到各种精彩纷呈的视频内容,是不是超级心...
你有没有听说过那种特别火的大尺度百合动漫呢?就是那种画面唯美,情节动人,让人看了心跳加速的类型。今天,我就要带你深入了解一下这个...